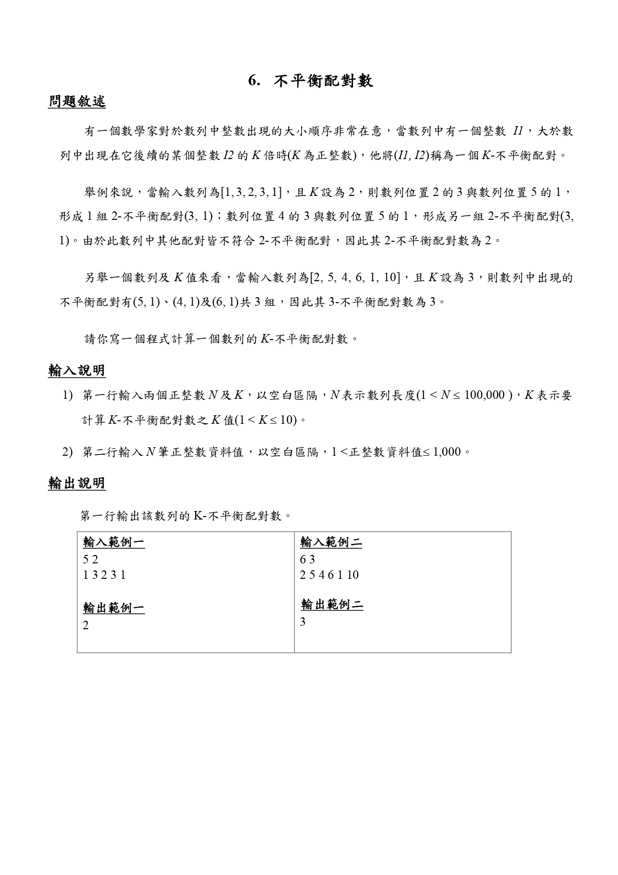
j247. 111北二6a.不平衡配對數
標籤 : BIT 分治法
通過比率: 63人/ 73人 ( 86%) [非即時]
評分方式:
Tolerant

最近更新 : 2023-01-11 18:30

內容

輸入說明

測資範圍
1 < N ≤ 105
1 < K ≤ 10
1 < 所輸入資料值 ≤ 1000


子題配分
30%:N ≤ 1000
70%:無特別限制 

輸出說明
範例輸入 #1
5 2
1 3 2 3 1
範例輸出 #1
2
範例輸入 #2
6 3
2 5 4 6 1 10
範例輸出 #2
3
測資資訊:
記憶體限制: 512 MB
公開 測資點#0 (4%): 2.0s , <1K
公開 測資點#1 (4%): 2.0s , <1K
公開 測資點#2 (4%): 2.0s , <1K
公開 測資點#3 (4%): 2.0s , <1M
公開 測資點#4 (4%): 2.0s , <1M
公開 測資點#5 (4%): 2.0s , <1M
公開 測資點#6 (4%): 2.0s , <1K
公開 測資點#7 (4%): 2.0s , <1K
公開 測資點#8 (4%): 2.0s , <1M
公開 測資點#9 (4%): 2.0s , <1M
公開 測資點#10 (4%): 2.0s , <1M
公開 測資點#11 (4%): 2.0s , <1M
公開 測資點#12 (4%): 2.0s , <1M
公開 測資點#13 (4%): 2.0s , <1M
公開 測資點#14 (4%): 2.0s , <1M
公開 測資點#15 (4%): 2.0s , <1M
公開 測資點#16 (4%): 2.0s , <1M
公開 測資點#17 (4%): 2.0s , <1M
公開 測資點#18 (4%): 2.0s , <1M
公開 測資點#19 (4%): 2.0s , <1M
公開 測資點#20 (4%): 2.0s , <1M
公開 測資點#21 (4%): 2.0s , <1M
公開 測資點#22 (4%): 2.0s , <1M
公開 測資點#23 (4%): 2.0s , <1M
公開 測資點#24 (4%): 2.0s , <1M
提示 :
標籤:
BIT 分治法
出處:
111 北二區 桃竹苗 資訊學科能力複賽 [管理者: mushroom.cs9 ... (mushroom) ]

本題狀況 本題討論 排行

編號 身分 題目 主題 人氣 發表日期
沒有發現任何「解題報告」