k464. 收購土地 (Land)
標籤 : 滑動窗格 雙指標
通過比率: 93人/ 108人 ( 86%) [非即時]
評分方式:
Tolerant

最近更新 : 2023-05-03 23:42

內容

輸入說明
輸出說明
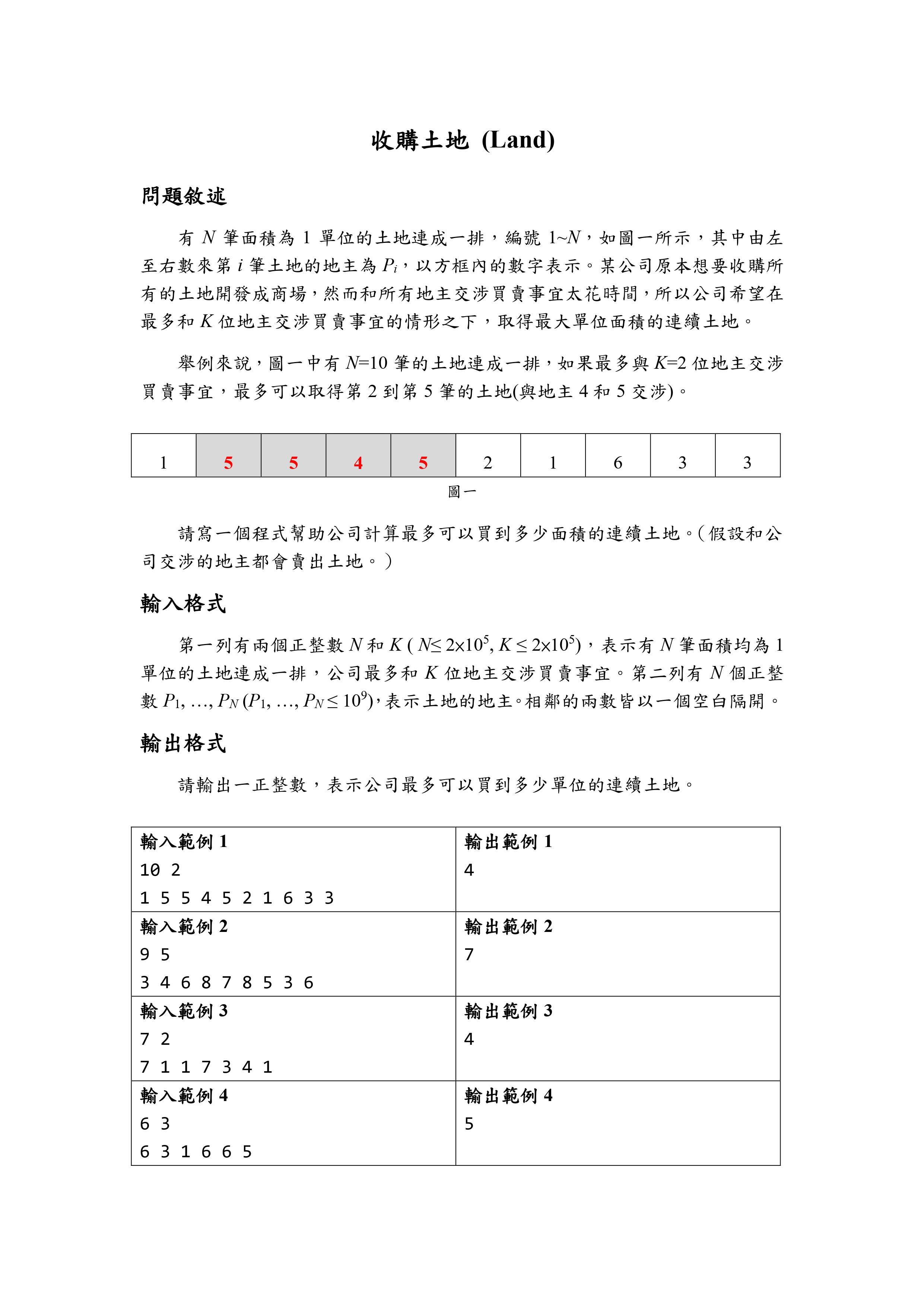
範例輸入 #1
10 2
1 5 5 4 5 2 1 6 3 3
範例輸出 #1
4
範例輸入 #2
9 5
3 4 6 8 7 8 5 3 6
範例輸出 #2
7
範例輸入 #3
7 2
7 1 1 7 3 4 1
範例輸出 #3
4
範例輸入 #4
6 3
6 3 1 6 6 5
範例輸出 #4
5
測資資訊:
記憶體限制: 64 MB
公開 測資點#0 (5%): 2.0s , <1K
公開 測資點#1 (5%): 2.0s , <1K
公開 測資點#2 (5%): 2.0s , <1K
公開 測資點#3 (5%): 2.0s , <1K
公開 測資點#4 (5%): 2.0s , <1K
公開 測資點#5 (5%): 2.0s , <1K
公開 測資點#6 (5%): 2.0s , <1M
公開 測資點#7 (5%): 2.0s , <1M
公開 測資點#8 (5%): 2.0s , <1M
公開 測資點#9 (5%): 2.0s , <1M
公開 測資點#10 (5%): 2.0s , <1M
公開 測資點#11 (5%): 2.0s , <1M
公開 測資點#12 (5%): 2.0s , <10M
公開 測資點#13 (5%): 2.0s , <10M
公開 測資點#14 (5%): 2.0s , <1M
公開 測資點#15 (5%): 2.0s , <10M
公開 測資點#16 (5%): 2.0s , <10M
公開 測資點#17 (5%): 2.0s , <10M
公開 測資點#18 (5%): 2.0s , <10M
公開 測資點#19 (5%): 2.0s , <10M
提示 :
標籤:
滑動窗格 雙指標
出處:
TOI 練習賽 202304 潛力組 第2題 [管理者: mushroom.cs9 ... (mushroom) ]

本題狀況 本題討論 排行

編號 身分 題目 主題 人氣 發表日期
沒有發現任何「解題報告」