×
解除綁定,重新設定系統帳號的密碼
您的系統帳號 ID:
您的系統帳號:
您的帳號暱稱:
設定新密碼:
設定新密碼:
×
請輸入要加入的「課程代碼」
請向開設課程的使用者索取「課程代碼」
分類題庫
解題動態
排行榜
討論區
競賽區
登入
註冊
回『IOI/APCS』
k518.
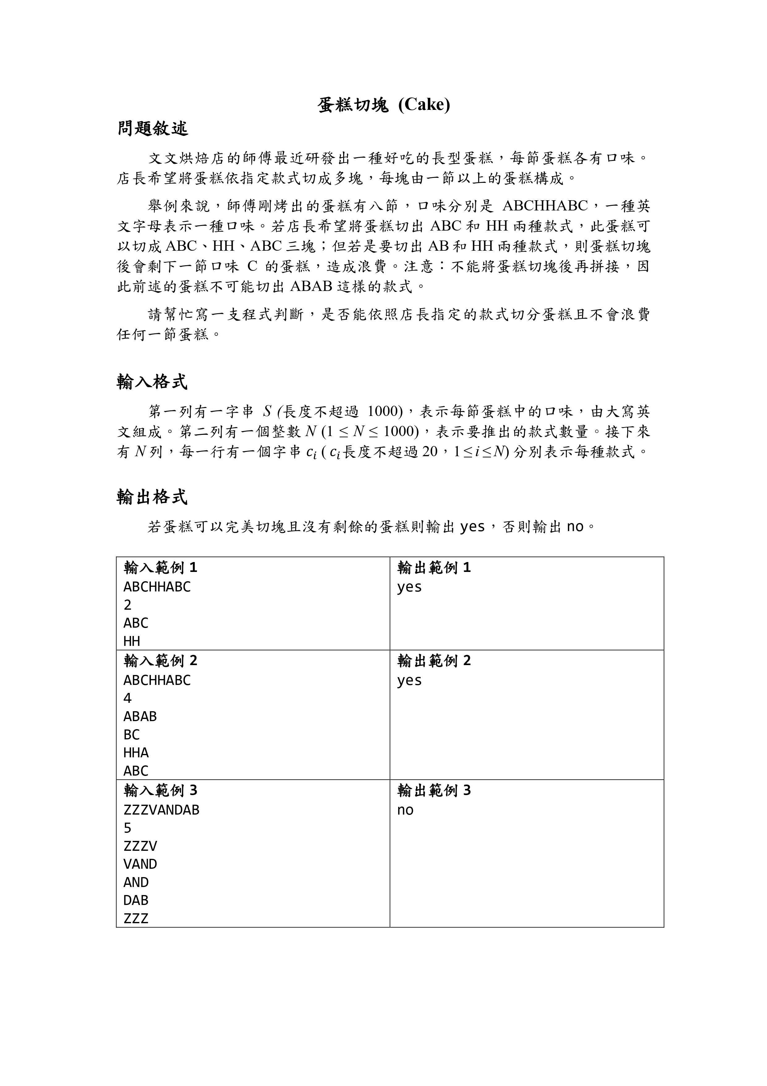
P6.蛋糕切塊 (Cake)
標籤 :
dp
通過比率:
36人
/
42人
( 86%)
[非即時]
評分方式:
Tolerant
最近更新 : 2023-05-05 01:57
內容
輸入說明
輸出說明
範例輸入 #1
ABCHHABC 2 ABC HH
範例輸出 #1
yes
範例輸入 #2
ABCHHABC 4 ABAB BC HHA ABC
範例輸出 #2
yes
範例輸入 #3
ZZZVANDAB 5 ZZZV VAND AND DAB ZZZ
範例輸出 #3
no
測資資訊:
記憶體限制: 64 MB
公開 測資點#0 (5%): 1.0s , <1M
公開 測資點#1 (5%): 0.5s , <1K
公開 測資點#2 (5%): 0.5s , <1M
公開 測資點#3 (5%): 0.5s , <1K
公開 測資點#4 (5%): 0.5s , <1M
公開 測資點#5 (5%): 0.5s , <1M
公開 測資點#6 (5%): 0.5s , <1M
公開 測資點#7 (5%): 0.5s , <1M
公開 測資點#8 (5%): 0.5s , <1M
公開 測資點#9 (5%): 0.5s , <1M
公開 測資點#10 (5%): 0.5s , <1M
公開 測資點#11 (5%): 0.5s , <1M
公開 測資點#12 (5%): 0.5s , <1M
公開 測資點#13 (5%): 0.5s , <1M
公開 測資點#14 (5%): 0.5s , <1M
公開 測資點#15 (5%): 0.5s , <1M
公開 測資點#16 (5%): 0.5s , <1M
公開 測資點#17 (5%): 0.5s , <1M
公開 測資點#18 (5%): 0.5s , <1M
公開 測資點#19 (5%): 0.5s , <1M
提示 :
標籤:
dp
出處:
2022年
12月
TOI
新手同好會
[管理者:
mushroom.cs9 ...
(mushroom)
]
本題狀況
本題討論
排行
推
編號
身分
題目
主題
人氣
發表日期
沒有發現任何「解題報告」