×
解除綁定,重新設定系統帳號的密碼
您的系統帳號 ID:
您的系統帳號:
您的帳號暱稱:
設定新密碼:
設定新密碼:
×
請輸入要加入的「課程代碼」
請向開設課程的使用者索取「課程代碼」
分類題庫
解題動態
排行榜
討論區
競賽區
登入
註冊
發表新討論
解題報告
#49201: 原本題目
ck1090932@gl.ck.tp.edu.tw
(陳邦仁)
學校:
臺北市立建國高級中學
編號:
131859
×
傳送站內訊息
傳給:
主題:
內容:
來源:
[36.224.230.65]
註冊時間:
2020-09-16 13:44:36
最後登入時間:
2025-10-25 01:09:04
k468.
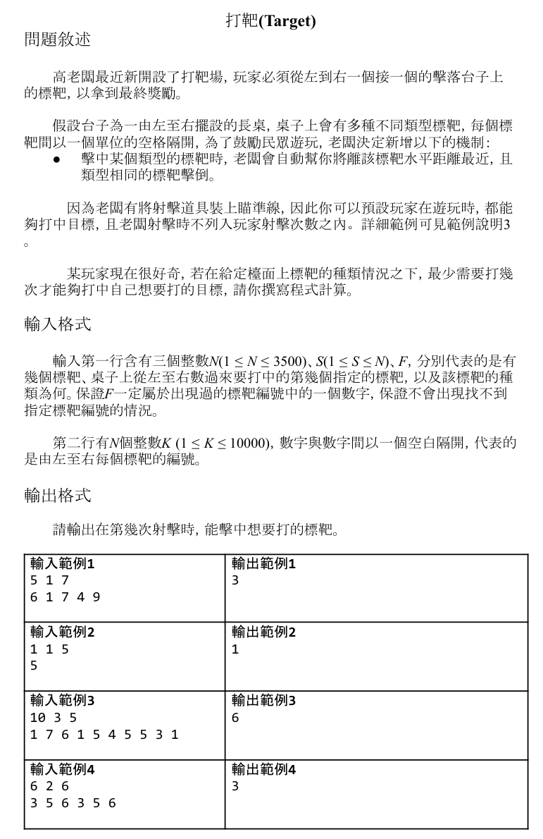
打靶 (Target)
--
TOI
練習賽
202304
新手組
第3題
| From: [36.224.232.4] | 發表日期: 2025-07-24 10:46
目前題目連結好像壞了,原題敘述如下: